欢迎您访问中乔新舟官网!400-038-9959我的购物车(0)
您当前的位置:首页 > 关于我们 > 新闻中心
中乔新舟®|原代HUVEC高分文献精选,最高影响因子38.5!

1.题目:用于微创手术和传感的磁力驱动多模态生物电子导管

Magnetically actuated multimodal bioelectronic catheter for minimally invasive surgery and sensing

DOI10.1038/s41563-025-02340-5

发表时间:2025-9-5

发表期刊:NATURE MATERIALS

影响因子:38.5

作者单位: 中山大学

文章摘要:

能够进行远程主动导航的小型磁驱动导管在微创手术中具有广阔的应用前景。然而,现有的制造技术阻碍了它们与多模态传感组件的集成,特别是因为在导管内嵌入刚性电子元件可能会降低其灵活性和可控性。这篇文章,作者报告了一种磁驱动的生物电子导管,该导管可同时对多种类型的代谢物或离子进行原位多重生物传感。研究者使用四维多通道打印来制造具有多通道护套结构的柔性多通道铁磁导管,该导管包括嵌入聚合物基体中的六个液态金属微通道以进行电导。该导管可以使用磁控主动转向穿过血管和肠道,用于肾静脉或肠道介入手术以及兔和猪模型的原位多代谢物传感。总体而言,据报道的磁驱动生物电子导管是一种很有前途的工具,用于在微创手术中对难以触及的病变进行远程控制生物传感和治疗。

部分结果展示:

图 1:磁驱动多模态生物电子导管的研制与应用示意图

中乔新舟生物的细胞产品原代人脐静脉内皮细胞-huvec(货号:PRI-H-00023)参与了该项研究。中乔新舟生物的细胞产品原代人脐静脉内皮细胞-huvec(货号:PRI-H-00023)参与了该项研究。

原代人脐静脉内皮细胞-huvec(货号:PRI-H-00023

2.题目:促进血管形成,促进肌腱到骨愈合的分级手性硅酸钙水合物薄膜

Hierarchical Chiral Calcium Silicate Hydrate Films Promote Vascularization for Tendon-to-Bone Healing

DOI10.1002/adma.202404842

发表时间:2024-05-20

发表期刊:ADVANCED MATERIALS 

影响因子:27.4

作者单位: 上海交通大学医学院附属上海市第六人民医院

文章摘要:

肩袖修复后的血运重建对于肌腱到骨骼的愈合至关重要。据报道,材料的手性会影响其在组织修复中的性能。然而,关于使用手性结构优化生物材料作为血运重建策略的数据仍然很少。这篇文章,开发了在原子到微米尺度上具有分层手性的硅酸钙水合物(CSO)薄膜。有趣的是,左旋CSO(L-CSO)薄膜促进内皮细胞的迁移和血管生成,而右旋和外消旋CSO薄膜不会诱导相同的效果。分子分析表明,L-手性可以被整合素受体识别并导致粘附斑的形成,从而激活机械敏感离子通道瞬时受体电位香草素4传导Ca2+流入。因此,血清反应因子的磷酸化受到Ca2+流入促进血管内皮生长因子受体2信号通路,从而增强血管生成。L-CSO薄膜植入大鼠肩袖撕裂模型后,强烈增强附着点的血管化,促进胶原蛋白成熟,增加骨骼和纤维软骨的形成,最终提高生物力学强度。本研究揭示了手性影响内皮细胞血管生成的机制,为手性生物材料的临床应用提供了重要的理论基础。

中乔新舟生物的细胞产品原代人脐静脉内皮细胞-huvec(货号:PRI-H-00023)参与了该项研究。

3. 题目: 双人 iPSC 衍生的心脏谱系细胞接种细胞外基质贴片促进梗死心脏的再生和长期修复

Dual human iPSC-derived cardiac lineage cell-seeding extracellular matrix patches promote regeneration and long-term repair of infarcted hearts

DOI10.1016/j.bioactmat.2023.05.015

发表时间:2023-05-27

发表期刊:Bioactive Materials 

影响因子:18.9

作者单位: 中国科学院

文章摘要:

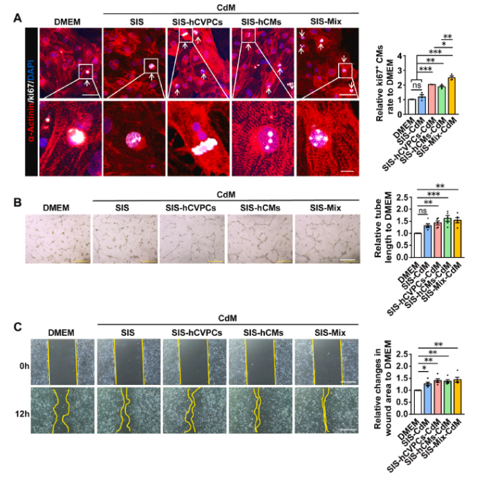
人多能干细胞衍生的心血管祖细胞 (hCVPCs)和心肌细胞(hCMs)具有治疗梗死心脏的潜力;然而,它们的疗效需要增强。本文检验了脱细胞猪小肠黏膜下细胞外基质(SIS-ECM)与hCVPC、hCMs或其中双重(Mix,1:1)的组合可以提供比单独使用SIS更好的治疗效果的假设,并且双hCVPCs与hCMs的组合将在心脏修复中发挥协同作用。数据表明,SIS贴片很好地支持了hCVPCs和hCMs的生长。在心肌梗死后7天心外膜植入SIS-hCVPC、SIS-hCM或SIS-Mix贴剂显着改善了C57/B6小鼠在植入后28天和90天的功能恶化、心室扩张和疤痕形成,而SIS仅在植入后90天轻度改善功能。此外,SIS和SIS细胞贴片改善了血管化,抑制了MI诱导的心肌细胞肥大和Col1和Col3的表达,但只有SIS-hCM和SIS-Mix贴片增加了梗死心脏中胶原III/I纤维的比例。此外,SIS细胞贴片通过旁分泌作用刺激心肌细胞增殖。值得注意的是,SIS-Mix在心脏功能和结构、植入和心肌细胞增殖方面有更好的改善。蛋白质组学分析显示,hCVPCs和hCMs分泌的排他性蛋白具有不同的生物学功能,并且与单细胞相比,共培养的hCVPCs和hCMs分泌的排他性蛋白更多,参与梗死修复所必需的各种功能过程。这些发现首次通过并排比较证明了单、双 hCVPC和hCM播种SIS-ECM修复梗死心脏的功效和机制。

部分结果展示:

图7.细胞接种SIS贴片的条件培养基(CdM)刺激心肌细胞(CM)的增殖和HUVEC的功能

(B)与各种CdM孵育24 h的HUVECs管形成的代表性图像和定量分析。比例尺,500 μm。n = 5 个独立重复。(C)用各种CdM孵育12小时后HUVEC单层引起的划痕和伤口侵袭的视图。比例尺,500μm。

中乔新舟生物的细胞产品原代人脐静脉内皮细胞-huvec(货号:PRI-H-00023)参与了该项研究。

图片来源于文献

4. 题目:仿生脂蛋白的磷脂酰胆碱链长度调节与胶原蛋白的相互作用以促进胰腺癌肿瘤内递送

Phosphatidylcholine Chain-Length of Bioinspired Lipoprotein Modulates Interactions with Collagen for Intratumor Delivery in Pancreatic Cancer

DOI10.1021/acsnano.4c18963

发表时间:2025-05-16

发表期刊:ACS Nano  

影响因子:16.0

作者单位: 中国科学院

文章摘要:

胰腺癌是最致命的恶性肿瘤之一,由于结缔组织增生性基质致密且复杂,药物递送效率差受到巨大挑战。鉴于胰腺肿瘤中清道夫受体B1型(SR-B1)和致密胶原蛋白I(COL1)富集的细胞外基质(ECM)屏障的异常表达,作者开发了四种具有规则链长磷脂酰胆碱(PC)的BLP(BLP-M、BLP-S、BLP-P 和 BLP-H),以增强其化疗的瘤内递送。随着BLPs中PC链长的增加,这些BLPs在原位胰腺癌模型中表现出对COL1亲和力增加的规律趋势,COL1水凝胶中的扩散能力降低,肿瘤积累和瘤内分布减少,延长生存期的疗效下降。特别是,基于DMPC的BLP-M系统在基于COL1的ECM屏障中表现出对COL1的最低亲和力和最高的扩散能力,从而在原位胰腺肿瘤模型中具有最佳的特异性肿瘤积累、肿瘤内递送和生存延长疗效。因此,这项研究为胰腺癌的靶向和瘤内递送提供了实质性的见解,基于DMPC的 BLP代表了有效癌症化疗的令人鼓舞的递送平台。

部分数据展示:

图片来源于文献

中乔新舟生物的细胞产品原代人脐静脉内皮细胞-huvec(货号:PRI-H-00023)参与了该项研究。

5. 题目:蚁群启发的适应性肽纳米调节剂重塑内皮屏障以减轻炎症反应

Ant Colony-Inspired Adaptive Peptide Nanoregulators Remodeling the Endothelial Barrier to Alleviate Inflammatory Responses

DOI10.1021/acsnano.5c01730

发表时间:2025-04-25

发表期刊:ACS Nano  

影响因子:16.0

作者单位: 重庆医科大学

文章摘要:

内皮屏障的破坏加剧了炎症和组织损伤,带来了重建紧密连接和精确调节局部微环境的双重挑战。由于屏障功能障碍和治疗药物之间的协同作用有限,传统的多药疗法经常难以解决药物快速泄漏的问题。本文以“蚁群协作”为灵感,提出了一种策略,通过三种功能肽的智能整合,开发出一种“一体化”构象适应性肽纳米调节剂(VJP NPs)。VJP NPs战略性地利用血管细胞粘附蛋白1(VCAM-1)的过表达,在VHPK肽的引导下选择性靶向发炎的内皮细胞,同时在炎症微环境中积累。纳米调节剂会根据高ROS水平进行拆卸,有效清除多余的ROS。同时,它们释放PMX肽,与补体受体C5aR竞争性结合以调节补体级联反应。此外,它们释放JIP肽以恢复内皮屏障,减少免疫细胞浸润。正如急性肺损伤(ALI)小鼠模型所证明的那样,VJP NPs显着促进肺血管内皮屏障修复,有效减轻炎症反应并减轻组织损伤。这种基于肽的纳米平台通过纳米前药策略提高肽递送效率,并增强协同治疗效果,凸显了其在内皮屏障恢复和炎症调节方面的潜力。

部分数据展示:

图片来源于文献

中乔新舟生物的细胞产品原代人脐静脉内皮细胞-huvec(货号:PRI-H-00023)参与了该项研究。

公司简介 / Company profile
上海中乔新舟生物科技有限公司
Shanghai Zhong Qiao Xin Zhou Biotechnology Co.,Ltd.
  上海中乔新舟生物科技有限公司(官网:www.zqxzbio.com)成立于2011年,历经十多年发展,主要专注于细胞生物学产品的研究和开发,专注于为药企、各类科研机构及...
联系我们 / Contact
电 话:021-56760357;021-56760351
传 真:
邮 箱:sales@zqxzbio.com
邮 编:200439
地 址:上海市宝山区长江南路180号
Copyright © 2014 ZQXZBIO All rights reserved.
技术支持:中乔新舟沪ICP备14008091号